Консультант /
Мария Фурсеева, эксперт МАГ КОНСАЛТИНГ
Для успешного развития компаниям необходима четкая стратегия, продуманная управленческая структура, отлаженность бизнес-процессов и эффективная система мотивации персонала. Одним из инструментов, позволяющим решать все эти задачи, является сбалансированная система показателей (ССП).
В основе построения ССП лежат «краеугольные камни» функционирования организации, такие как миссия, видение и стратегия. Методика ССП позволяет топ-менеджерам и собственникам перевести цели компании на уровень операционной деятельности. То есть четко понять, как отдельные подразделения, проекты и даже сотрудники компании влияют на достижение поставленных перед компанией задач. Большая роль при постановке ССП отводится руководителям финансовых подразделений.
Внедрение сбалансированной системы показателей включает в себя следующие шаги:
Обследование и формализация стратегии
Для внедрения сбалансированной системы показателей у компании должна быть четкая, структурированная стратегия. Однако стратегический план как таковой во многих российских организациях либо совсем отсутствует, либо представляет собой документ с набором туманных формулировок. Например, таких как «стабильное положение на рынке», «повышение рентабельности», «снижение издержек». Эти фразы никак не ориентированы на претворение стратегических целей в жизнь. Поэтому каждый проект по ССП, как правило, начинается со сбора данных для формализации стратегии.
Для этого можно использовать как внешние источники информации (обзоры рынка, заказные исследования, реклама и т. д.), так и внутренние (финансовая отчетность, статистика производства, продаж, качества и т. д.). На этом этапе необходимо подключить большое количество сотрудников компании. Данную задачу решают при помощи интервьюирования и анкетирования.
Главным достоинством анкетирования является значительная экономия времени. Анкета уже содержит готовый перечень вопросов и позволяет с одной стороны, анализировать реакцию сотрудников на действия руководящего звена, а с другой – получить личное мнение каждого человека о путях развития компании.
Данные, полученные в ходе анкетирования и интервью, должны быть преобразованы в развернутый аналитический отчет. На его основе компания формирует сбалансированную систему показателей.
Создание стратегической карты
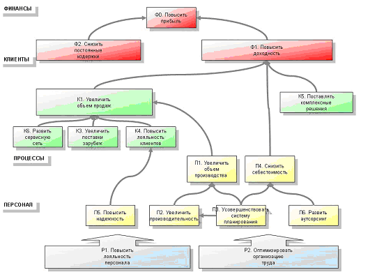
По концепции ССП все стратегические цели распределяют по четырем ключевым группам. Это финансы, клиенты, процессы, обучение и развитие персонала. Затем предприятие начинает процесс создания стратегической карты. С ее помощью можно выявить причинно-следственные связи между всеми целями во всех перспективах (см. рис.1). Это нужно для того, чтобы увидеть, каким образом нематериальные активы преобразуются в материальные (финансовые) результаты.
На одном из первых проектов нашей компании мы преобразовали цели и задачи в проекции и темы, но устанавливать причинно-следственные связи не стали. В итоге столкнулись с ситуацией, когда сотрудники в большинстве случаев не поняли очевидные цели по некоторым направлениям. Мы попытались свести появившиеся стратегические задачи в общий список и добавить туда исполнителей по каждой цели. Но все это ясности не прибавило. И только после того, как была сформирована стратегическая карта, ситуация начала изменяться в положительную сторону. Ведь на ней четко показано, что нужно сделать для того, чтобы достичь цели верхнего уровня («сверху – вниз»).
Затем все цели, полученные при подходе «сверху-вниз», мы рассмотрели «слева-направо», то есть с учетом требований методики ССП. Анализ охватывал направления:
После этого был создан второй, окончательный, вариант стратегической карты. Таким образом, версии списка стратегических целей были оттестированы на первоначальных результатах (при подходе «снизу – вверх»). А именно, на задачах и проблемах, которые возникли в результате анкетирования и SWOT -анализа.
Показатели и алгоритм их расчета
Определить нужные показатели подчас довольно проблематично. В некоторых случаях этому препятствует слишком высокая стоимость сбора и обработки данных по показателям. Зачастую очень трудно получить информацию для их расчета (в первую очередь, это касается нефинансовых показателей). Как правило, подобная проблема возникает, когда в организации отсутствует система мониторинга и управленческий учет. На сегодняшний день наибольшую ценность для компании приобретают нематериальные активы, но опыта их измерения в российской практике пока недостаточно.
В любом случае даже при отсутствии информации не стоит отказываться от таких показателей. Пока не будет собрано достаточно статистических данных, их можно заполнять приблизительными данными.
Как показывает практика, для компании необходимо установить 15 - 20 показателей, для подразделения – около 7-10, для одного сотрудника – не больше 5. Большинство предприятий в первом варианте ССП оставляют сначала около 30 показателей. Но их число начинает сокращаться, как только встает вопрос об источнике информации для расчета. Легче всего собирать данные по финансовым показателям. Поэтому многие фирмы наибольшее число показателей создают для финансовой перспективы. Это, безусловно, может лишить ССП ее главной характеристики – сбалансированности. Показателей в каждой перспективе должно быть примерно равное количество.
«Каскадирование» ССП на подразделения
Не все стратегические цели на уровне компании будут полностью отражать специфику ее направлений бизнеса. Поэтому в подразделениях можно использовать следующие методики.
Во-первых, формализовать цели для каждого подразделения в отдельности. Подобный способ, как правило, применяется в многопрофильном холдинге, каждая из бизнес-единиц которого имеет свои специфические цели, напрямую не связанные ни с одной из целей головной организации.
Во-вторых, определить для каждого подразделения показатели, связанные с показателями компании в целом («каскадируются» цели и показатели всего предприятия). Для этого нужно создать таблицу. В первую колонку следует внести стратегические цели компании, во вторую – ее показатели, в остальные – показатели каждого подразделения.
В-третьих, создать для каждого подразделения отдельную стратегическую карту. При этом все цели делятся на три группы:
Выбор подхода зависит от специфики компании. В организации, состоящей из нескольких бизнес-единиц, лучше каскадировать стратегические цели. Если предприятие является единым целым с точки зрения бизнес-процессов, в нем можно каскадировать показатели. Компаниям, которые включают в себя разнородные бизнесы, рекомендуется рисовать отдельные стратегические карты.
Не забудьте обязательно назначить ответственного за выполнение каждого показателя. Кстати, иногда приходится прибегать к коллективной ответственности. Например, когда за достижение показателя отвечают несколько руководителей подразделений.
Определить инициативу
Инициативами называются конкретные программы, проекты или мероприятия, которые осуществляет компания для достижения стратегических целей (таблица 1). Важно отметить, что со временем инициативы, созданные для достижения показателей, требуют изменения и дополнения.
Очевидно, что для многих процессов потребуются дополнительные инвестиции. Поэтому одновременно с разработкой инициатив нужно определять бюджет для каждой из них, а также ответственных и сроки выполнения. Разрывы между грандиозными планами и текущими параметрами позволяют менеджерам установить приоритеты для капиталовложений и разрабатываемых программ действий, направленных на ликвидацию этих разрывов. Инициативы, не имеющие большого значения для целей ССП, либо откладываются, либо не принимаются во внимание.
ССП в системе управления компании
Проект по созданию ССП не заканчивается на этапе внедрения этой системы. Чтобы она эффективно работала, необходимо регулярно отслеживать изменения, происходящие в организации, от чего-то отказываться, что-то добавлять. Для этого нужно адаптировать ССП к другим инструментам управления: системам бюджетирования и управленческого учета, системе мотивации и т. д.
Отслеживать изменения должен человек, который принимал непосредственное участие в построении ССП. Это может быть директор по стратегическому развитию или финансовый директор. При этом вносить изменения в ССП необходимо так же тщательно, как и создавать ССП. Следует анализировать стратегические цели, оценивать показатели и целевые значения.
Изменения в системе показателей лучше всего проводить вместе с обсуждением результатов внедрения ССП. Первый пересмотр рекомендуется делать через два-три месяца. Дальше этот процесс можно производить не так часто.
«Мы развернули управленческий учет за год…» Елена Даниленко , финансовый директор ООО «Виконт Диа»: «Год назад компания столкнулась с необходимостью реорганизации системы управления. Мы решили разрабатывать ее на основе концепции ССП. Но поскольку нашу фирму можно отнести к числу малых (численность персонала 30 человек), то использовали мы эту концепцию несколько поверхностно, взяв ее основные постулаты. По концепции систему сбалансированных показателей мы разделили фирму на 4 бизнес-области (финансы, клиенты, бизнес-процессы и персонал) и выявили в них проблемы и измеряющие их индикаторы. На их основе определялись стратегические цели и целевые значения показателей. Для того, чтобы достичь запланированных результатов, был разработан комплекс мероприятий по каждой проекции. Все действия аккумулировались в общефирменном плане с разбивкой на отделы. Были назначены ответственные сотрудники. Каждый день на «планерке» мы обсуждали возможность или невозможность достижения запланированных показателей и вносили корректировки в план. В результате за год мы на 90 процентов достигли плановых целевых значений стратегических целей».
«Мы развернули управленческий учет за год…»
Елена Даниленко , финансовый директор ООО «Виконт Диа»:
«Год назад компания столкнулась с необходимостью реорганизации системы управления. Мы решили разрабатывать ее на основе концепции ССП. Но поскольку нашу фирму можно отнести к числу малых (численность персонала 30 человек), то использовали мы эту концепцию несколько поверхностно, взяв ее основные постулаты.
По концепции систему сбалансированных показателей мы разделили фирму на 4 бизнес-области (финансы, клиенты, бизнес-процессы и персонал) и выявили в них проблемы и измеряющие их индикаторы. На их основе определялись стратегические цели и целевые значения показателей. Для того, чтобы достичь запланированных результатов, был разработан комплекс мероприятий по каждой проекции.
Все действия аккумулировались в общефирменном плане с разбивкой на отделы. Были назначены ответственные сотрудники. Каждый день на «планерке» мы обсуждали возможность или невозможность достижения запланированных показателей и вносили корректировки в план.
В результате за год мы на 90 процентов достигли плановых целевых значений стратегических целей».
Примеры инициатив в системе ССП
Перспектива
Вопрос
Инициативы
Финансы
Как мы можем повысить удовлетворенность наших акционеров?
Управление затратами и бюджетирование:
функционально-стоимостной анализ ( ABC ), управление добавочной стоимостью, бюджетирование
Клиенты
Как сделать наших покупателей довольными?
Управление отношениями с клиентами ( CRM )
Внутренние бизнес-процессы
Как достичь эффективности внутренних процессов?
Улучшение бизнес-процессов ( BPI ), широкомасштабные и локальные изменения бизнес-процессов, исключение бумажных документов, автоматизация, улучшение технологии. Внедрение ССП является примером такого процесса.
Развитие
Как мы можем создать климат для развития компании?
Внедрение базы знаний, управление знаниями
Схема. Пример стратегической карты текст схемы Финансы Ф0 Повысить прибыль Ф2 Снизить постоянные издержки Ф1 Повысить доходность Клиенты К1 Увеличить объем продаж К5 Поставлять комплексные решения К6 развить сервисную сеть К3 Увеличить поставки зарубеж К4 Повысить лояльность клиентов Процессы П1 Увеличить объем производства П4 Снизить себестоимость Персонал П5 Повысить надежность П2 Увеличить производительность П3 Усовершенствовать систему планирования П6 Развить аутсорсинг Р1 Повысить лояльность персонала Р2 Оптимизировать организацию труда
Схема. Пример стратегической карты
текст схемы
Процессы
Персонал